業務板塊 - 吉祥火

成為國內領先的醫療大健康科技生態平臺
中國股市什么時候上市企業瑞康醫藥平臺集團簡介(股權二維碼002589)全資子企業 專業于數據化醫藥售后服務推動創新轉型服務項目
1.業務概述:
在政府需求層面,承接國家戰略及地方策略,通過差異化瑞康方案,助力醫聯體、醫共體、區域醫療中心等建設,助力國家“健康中國”2030戰略;在醫院客戶需求層面,提供診療一體化管理方案,建立第三方檢驗中心、第三方醫學診斷中心等,進一步提升診療專業化水平;通過互聯網醫院、醫生集團等,提高縣域醫院診療水平,以遠程會診助力基層學科能力提升,助力慢病患者基層就醫,進一步提升智慧醫療水平。
2.滿足的客戶需求:
助力“健康中國2030”國家戰略的實施。通過與上下游客戶合作項目的開展,為醫院賦能,滿足學科建設、提升醫療服務能力、完善薪酬體系額等方面的需求;滿足患者醫療效果提升、醫療服務便利、改善就醫體驗等需求;滿足公司自身業務發展及盈利的需求。
3.客戶范圍:
醫保局、衛健委等政府部門;縣域醫聯體內龍頭醫院、基層醫院;可以進行項目合作的上游客戶;集團內各板塊。
4.業務優勢:
符合目前國家政策的要求,助力并能解決醫院發展過程中的難點、痛點;提升醫生的專業能力;患者更多獲益;同時能夠滿足醫藥工業、醫藥商業及藥店的盈利需求。
5.業務目標:
推進互聯網分級診療服務系統搭建,推進各項創新服務項目落地,助力基層診療能力提升。
上游客戶服務升級
1.業務概述:
公司根據上游客戶需求,提供銷售貨品數據直連、供應鏈金融服務、產品市場調研、客戶端庫存查詢、貨品質量問題追溯等多項服務。同時,公司目前與多家上游客戶進行項目合作,在做好藥品配送服務的基礎上,與客戶達成戰略合作協議,在產品準入、銷售上量等市場工作方面進行更深入、更廣泛的合作,進一步提升對上游客戶的綜合服務能力。
2.滿足的客戶需求:
隨著醫藥環境的不斷變化和國家、區域集采的逐步實施,上游生產企業逐步出現了人員不足與業績增長需求的矛盾,同時隨著國家醫聯體等醫療政策的逐步實施,縣域及基層醫院市場成為了醫藥市場新的增長點,與上游客戶的項目合作,能夠較好地滿足了上游客戶的需求,同時給公司帶來了新的利潤增長點。
3.客戶范圍:
上游有合作意向的客戶,不僅限于現有客戶,不僅限于藥品。
4.業務優勢:
銷售網絡發達:在山東省終端客戶覆蓋率最高,藥品配送事業部業務覆蓋全省16地級市,共有280余名業務人員,二級及以上醫院開戶率97%以上,與全省650多家醫療機構保持著良好、穩定的業務往來;基層醫療機構配送事業部業務人員140余人,基層醫療機構配送服務覆蓋率95%以上,服務客戶2450余家,在行業中處于領先地位;在深耕精耕山東的同時,公司布局重點省份,覆蓋安徽、江蘇、湖南、河南等地。項目成功經驗:目前合作項目有50余個廠家、200多個品規,2020年銷售規模逾1億元,積累了豐富的項目運作經驗。
5.合作合規:
根據與上游合作的項目目標,充分分析產品及上游客戶策略,制定出符合產品、契合市場的市場策略,制定詳細的推廣計劃并落地實施,實施過程中不斷對項目策略、計劃進行修正,確保目標達成。
通過多年的項目合作,建立了標準嚴格的合規制度,積累了豐富的合規管理經驗,健全了合規體系和管理制度:各費用報銷政策和額度;預防商業賄賂管理辦法;反舞弊管理制度;違規事件的上報和調查管理辦法;合規道德幫助熱線為:
18153573380 、合規舉報郵箱: ACAP@realcan.cn。
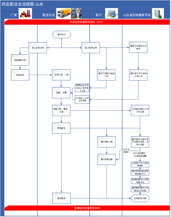
醫療機構藥品配送服務
1.業務概述:
山東省內,二級以上公立醫療機構覆蓋率達到97%以上,基層公立醫療機構覆蓋率達到95%以上,一流的質量,優質的服務,專業化的藥品流通管理、專業化的物流服務管理,專業化的銷售運營管理,贏得了客戶支持與信賴。公司在2015年至2019年間,每年增長率在20%以上。同時,公司為滿足客戶需求提供了藥品配送的延伸服務,在多家醫院開展SPD(院內物流精細化管理),構建“端到端”的醫院藥品供應鏈服務體系。院內物流精細化管理服務,是根據醫院現有信息網絡條件完成醫療藥品信息化建設、對醫院所使用的藥品進行全面信息化管理;根據醫院需求提供系統所需相關硬件;組建院內物流運營團隊人員進行院內物流服務,人員配置滿足醫院藥庫移庫、藥房送藥到臨床;根據醫院實際需求實現藥品管理可視化,智能化,數字化,進一步助力醫療機構提升診療服務水平。
2.滿足的客戶需求:
高效滿足客戶日常及緊急用藥需求;基于醫院藥品精細化管理要求,實現客戶的采購成本最小化、庫存成本最小化、運營成本最小化。
3.客戶范圍:
二級及以上醫療機構及基層醫療機構。
4.業務優勢:
直銷網絡完善、終端直接覆蓋能力強,一直是公司最為突出的核心競爭優勢。下游客戶數量的增加成為公司業務規模擴張、收入增加以及公司下屬各業務板塊能夠形成業務協同的堅實基礎。公司在山東省二級以上公立醫院覆蓋率97%,基層醫療機構覆蓋率95%,已在全國各省搭建起藥品、醫療器械的直銷平臺,并在全國設立有100余家子公司,直接服務于全國近6萬家終端客戶;同抓住兩票制、帶量采購、老齡化程度提高等市場機遇,進一步深耕市場,優化客戶結構、優化產品結構,依托既有自身優勢提高藥品、器械的直銷份額,穩步加強終端客戶覆蓋,鞏固提高市場占有率,確保傳統業務高質量發展。
5.業務流程:
6.山東二級以上醫療機構業績圖: